

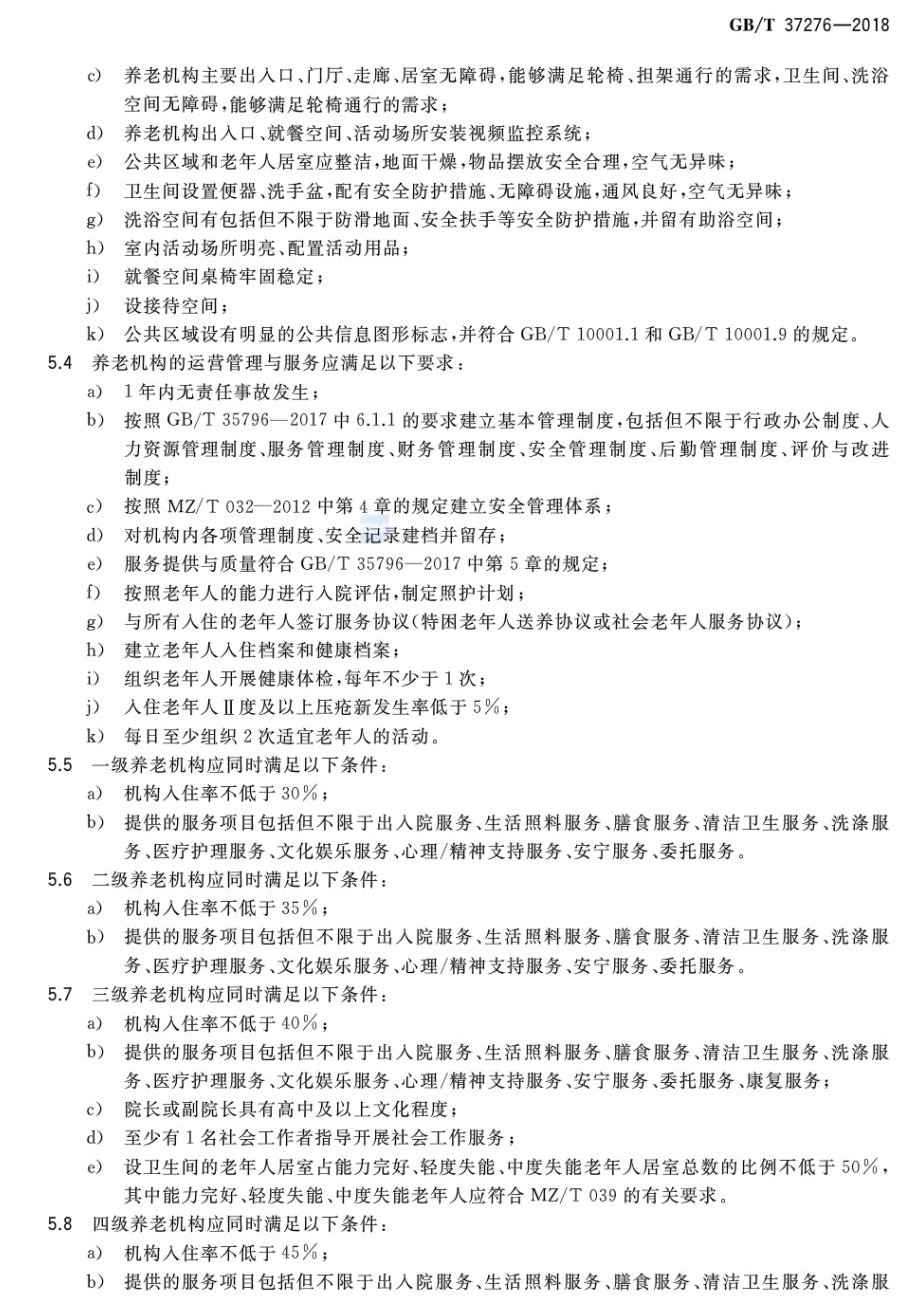
2月18日,国家市场监督管理总局、国家标准化管理委员会召开新闻发布会,批准发布《养老机构等级划分与评定》等646项国家标准。此次发布的国家标准涉及道路交通、可持续发展、海洋探索、两化融合和养老服务等多个领域。
在养老服务领域,发布《养老机构等级划分与评定》国家标准,对养老机构等级划分与评定提出102条要求,填补了养老机构等级划分与评定国家标准的空白,增强机构等级透明度,方便老年人选择满意的养老机构,让老年人老有所依、老有所养。
我国首次发布养老机构星级评定“国标”
2月18日,国家市场监督管理总局、国家标准化管理委员会召开新闻发布会,发布了《养老机构等级划分与评定》等646项国家标准,而这也是我国首次发布养老机构星级评定的“国标”。据悉,今后养老机构可自愿申请进行等级评定,参与评定的机构,将按照综合服务能力从低到高划为一星到五星5个等级。下一步,民政部还会制订操作性细则和办法,推动标准于今年7月1日正式实施。
“目前全国注册登记的养老机构有2.98万个,机构床位392.8万张,随着老龄化加剧,到养老机构养老成为越来越多老年人的选择,本次发布的标准将填补养老机构等级划分与评定国家标准的空白。”民政部养老服务司处长李邦华介绍,《养老机构等级划分与评定》提出了102条具体要求,并将养老机构分为五个等级,等级越高,表明养老机构综合服务能力越高。
据悉,本次发布的评星国标明确了养老机构申请等级评定应满足的基本要求和条件,包括养老机构有效执业证明、工作人员应具备的要求或资源、空间配置、运营管理与服务等。李邦华强调,这些基本要求和条件,主要来自于相关法律法规规定和养老机构在服务过程中安全性的基本要求,是养老机构申请等级评定的“起跑线”。
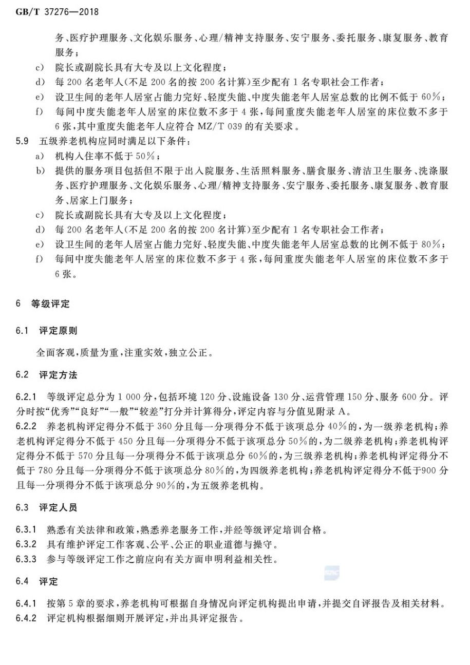
标准还规定,等级评定由养老机构自愿提出申请,总分1000分,包括环境120分、设施设备130分、运营管理150分和服务600分,并明确每个评定项目的评定内容与分值。例如,环境的评价从交通便捷度、周边服务设施、无障碍设计、室内温度等7个方面提出要求;设施设备的评价内容包括居室、卫生间及洗浴空间、就餐空间、康复空间、心理咨询空间等13个方面;运营管理评价包括行政办公管理等7个方面;服务评价内容从出入院服务、生活照料服务、膳食服务、清洁卫生服务、医疗护理服务、安宁服务、居家上门服务等13个方面提出要求。
实际上,就在一个月前,北京已经发布了“京版”养老机构星级评价新标准,与国标类似,北京版的标准,也将参评机构分为了五个等级,其中,养老机构申请星级评定的基本条件即“一票否决项”主要有三项,包括近三年内未发生服务质量、安全健康、环境保护等方面重大责任事故;申请一、二星级的养老机构,须有效运行6个月以上,申请三星级(含)以上的养老机构,须有效运行6个月以上等。值得注意的是,北京养老行业秘书长李冬介绍,北京的新标准与此前政策相比,显著的变化之一就是不再将养老机构床位规模、入住率、绿化率作为养老机构申请星级评定的基本条件。这意味着,这些条件今后将不再是北京养老机构评星的“一票否决项”了。





