

从1985年的“政府来养老”、1995年的“政府帮养老”、2005年的“养老不能靠政府”、2012年的“自己来养老”到现在的“构建多层次养老服务体系”来看,我国养老政策一直随着社会的发展而变化。
近年来,国家密集发布与养老相关的政策,从养老设施建设、用地、政府购买服务、社会资本进入、医养结合、养老服务体系建设、互联网+养老、智慧健康养老、标准化建设、人才培养、养老服务补贴、金融支持、税费优惠等各个方面都提供配套扶持政策。结合我国已出台的各项政策,未来我国将建成“以居家为基础、社区为依托、机构为补充、医养相结合的养老服务体系”。
截至2018年上半年国家养老政策汇总
图表1:截至2018年10月中国养老政策汇总(一)

图表2:截至2018年10月年中国养老政策汇总(二)

图表3:截至2018年中国养老政策汇总(三)



图表4:截至2018年10月国家养老政策分类解读

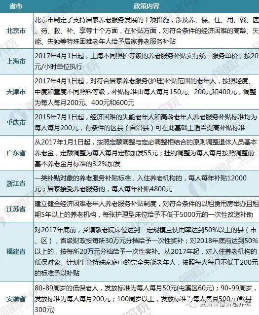
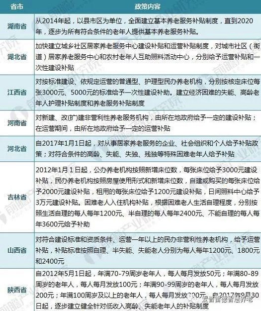
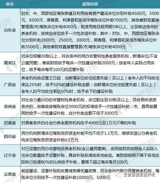
截至2017年31省市养老补贴标准汇总
从各省市养老补贴政策来看,目前养老补贴政策可以分为两种,一种是针对养老机构、养老服务中心、敬老院等机构或单位的补贴;另一种是针对失能老人、高龄老人、低保老人等个人的补贴。从各省市补贴标准来看,目前我国养老补贴力度并不大,尤其是针对失能老人、高龄老人、低保老人等个人的补贴。
图表5:截至2017年各省市养老补贴标准汇总(一)

图表6:截至2017年各省市养老补贴标准汇总(二)

图表7:截至2017年各省市养老补贴标准汇总(三)
